导读:发改委、海洋局组织编制并印发《全国海水利用“十三五”规划》提出,到2020年海水利用实现规模化应用,最终形成城市保障、海岛示范、园区率先、行业深化、苦咸水拓展、“一带一路”延伸的新格局。同时,探索实行政府和社会资本合作(PPP)模式。
来源:国家发改委官网、证券时报

据发改委网站近日发布的消息,为贯彻落实《中华人民共和国国民经济和社会发展第十三个五年规划纲要》关于推动海水淡化规模化应用的要求,促进海水利用健康、快速发展,发改委、海洋局组织编制并印发《全国海水利用“十三五”规划》。
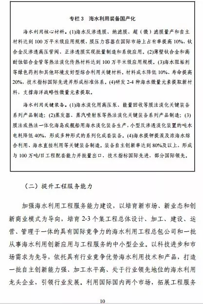
规划提出,到2020年,海水利用实现规模化应用,自主海水利用核心技术、材料和关键装备实现产品系列化,产业链条日趋完备,培育若干具有国际竞争力的龙头企业,标准体系进一步健全,政策与机制更加完善,国际竞争力显著提升。“十三五”末,全国海水淡化总规模达到220万吨/日以上。沿海城市新增海水淡化规模105万吨/日以上,海岛地区新增海水淡化规模14万吨/日以上。海水直接利用规模达到1400亿吨/年以上,海水循环冷却规模达到200万吨/小时以上。新增苦咸水淡化规模达到100万吨/日以上。海水淡化装备自主创新率达到80%及以上,自主技术国内市场占有率达到70%以上,国际市场占有率提升10%。
规划明确整体布局,结合沿海地区海水利用产业基础,引导研发、设计、制造、施工、测试、运维等海水利用上下游相关机构集聚发展,形成实验室、工程中心、平台、基地、企业等统筹联动的协同创新体系,支撑海水利用规模化应用。推进沿海缺水城市、海岛、产业园区海水利用规模化应用,推动海水利用技术应用于西部苦咸水地区,促进海水利用走进“一带一路”沿线国家,最终形成城市保障、海岛示范、园区率先、行业深化、苦咸水拓展、“一带一路”延伸的新格局。
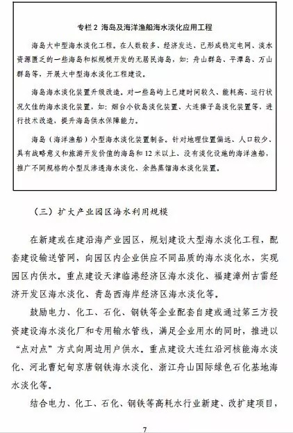
规划要求,在沿海缺水城市、海岛、产业园区和西部苦咸水地区等重点领域和电力、钢铁、石化等重点行业大力推进海水利用的规模化应用,开展海水利用示范城市、示范海岛、示范园区等的建设,推广可复制的海水利用典型模式。
此外,规划还提出,充分利用现有各方面的财政投入渠道,围绕海水淡化工程和强化技术创新,完善财政投入机制。加大中央及地方政府投入,支持区域海水淡化保障等公益类海水(苦咸水)淡化民生工程以及输水管网建设。支持海水淡化装备研发制造。鼓励沿海地方政府对海水淡化水的生产运营企业给予适当补贴。探索实行政府和社会资本合作(PPP)模式。
附:《国家发展改革委 国家海洋局关于印发<全国海水利用“十三五”规划>的通知》全文




































