根据国务院工作要求,为有效遏制“高污染、高环境风险”产品生产、使用和出口,鼓励企业购置使用环境保护专用设备,环保部时隔两年,再次组织制定了新的一批环保综合名录,并与之前的名录汇总后形成了《环境保护综合名录(2017年版)(征求意见稿)》。
该名录包括两部分:(一)高污染、高环境风险产品名录(2017年版)(征求意见稿);(二)环境保护专用设备(2017年版)(征求意见稿),拟为国家相关经济政策、市场监管政策的制定与调整提供环保依据。
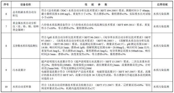
今年共有15类环境监测设备入选环境保护专用设备,相比2015年版名录,化学需氧量水质在线自动监测仪、氨氮水质自动分析仪等13项仪器不变,新增了施工扬尘在线自动监测仪、挥发性有机气体在线监测系统。名单如下:















