各省、自治区、直辖市、计划单列市财政厅(局),新疆生产建设兵团财政局,海关总署广东分署、各直属海关,国家税务总局各省、自治区、直辖市、计划单列市税务局:
根据《财政部 海关总署 税务总局关于“十五五”期间支持科技创新进口税收优惠政策的通知》(财关税〔2026〕7号)和《财政部 中央宣传部 国家发展改革委 教育部 科技部 工业和信息化部 民政部 商务部 文化和旅游部 国家卫生健康委 海关总署 税务总局关于“十五五”期间支持科技创新进口税收优惠政策管理办法的通知》(财关税〔2026〕8号)有关规定,现将“十五五”期间进口科学研究、科技开发和教学用品免税清单(见附件)予以公布,自2026年1月1日起实施。
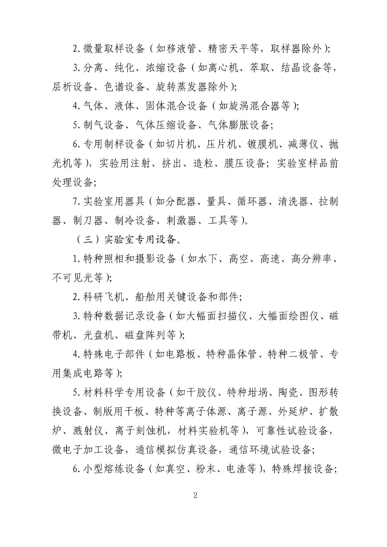
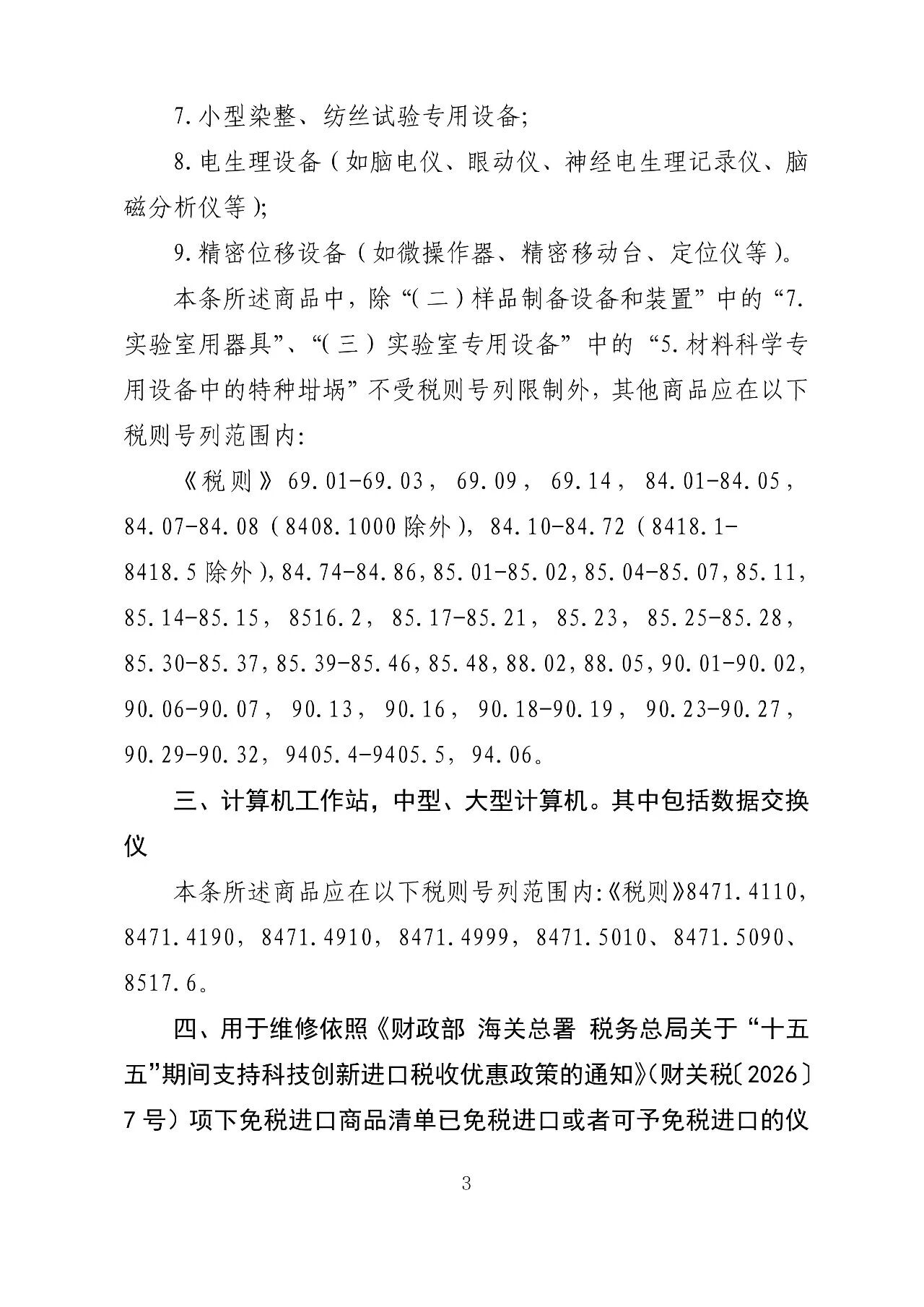
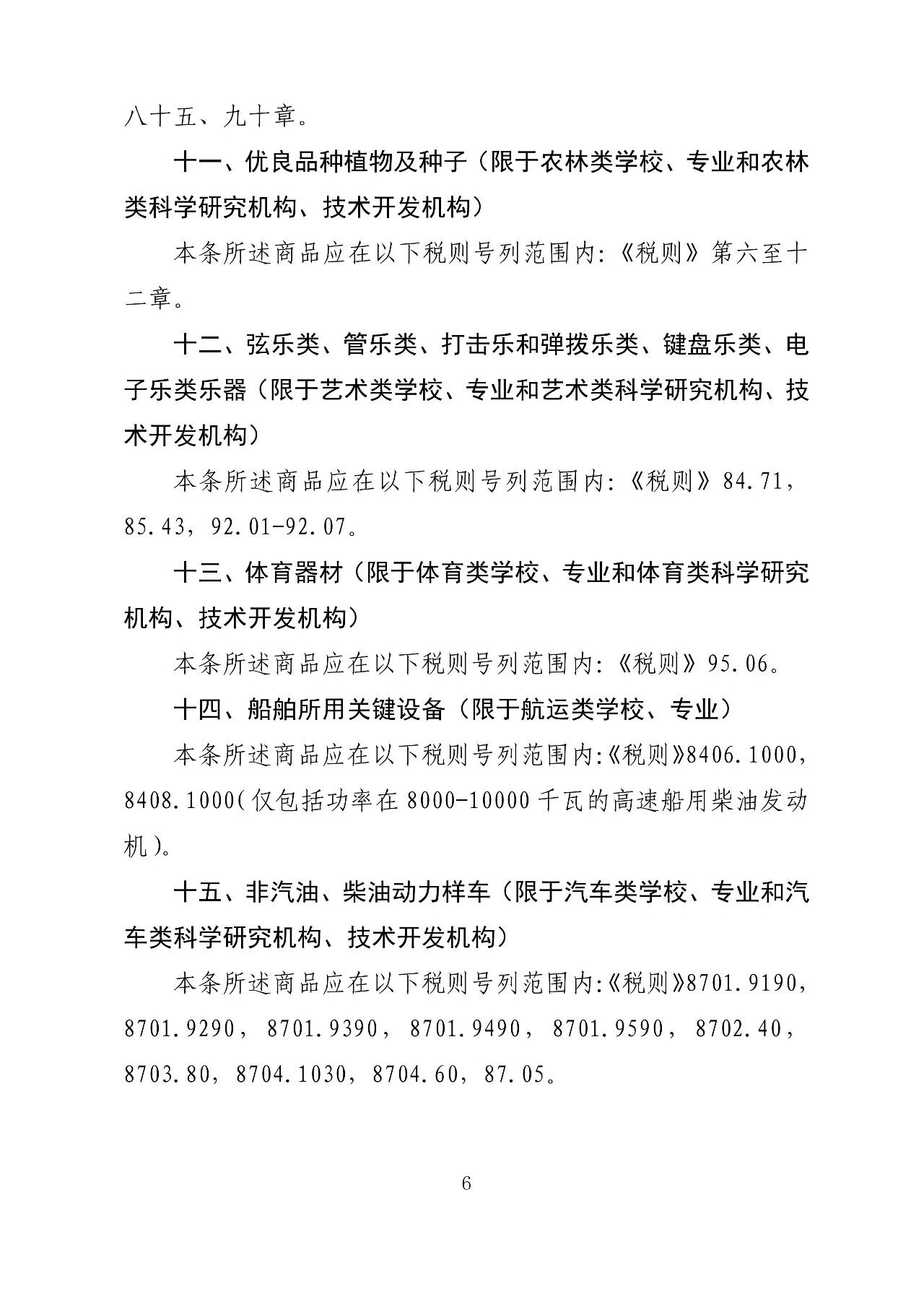
一、科学研究机构、技术开发机构、学校、党校(行政学院)、图书馆的免税进口商品清单,按照附件第一至十五条执行。
二、出版物进口单位的免税进口商品清单,按照附件第五条执行。
附件:“十五五”期间进口科学研究、科技开发和教学用品免税清单
财政部 海关总署 税务总局
2026年2月13日





















